Vast numbers of guitar amps are sold every year, and of those being used, quite a few will fail for one reason or another. It is commonly believed that guitar amp makers know what they are doing, and produce the best product they can. Anyone who has repaired a number of guitar and bass amps quickly learns that it is a myth that they are well designed. Some are, but a great many are not.
The errors made by the manufacturers are many, and I include some of the best known amps available here. I won't name any names, but it's not hard to figure out the popular brands I might be referring to. While these makers offer both valve (vacuum tube) and transistor amps, I will concentrate on transistor amps here. The design mistakes in valve amps are many and varied, some are relatively minor (but will reduce valve life) while others are close to unforgivable.
Because repairing valve amps is something that should be left to professionals who know the circuits and their specific quirks (and how to fix some of the more serious design errors) they will not be discussed here. Very few guitarists who have paid usually big money for a valve guitar amp will accept major changes ... sometimes even if the changes will improve the sound and increase valve life!
While we would hope that transistor (and valve for that matter) amp design would be mature and that mistakes would be few and far between, sadly this is not the case. Common mistakes that you will find are over-stressed output stages, heatsinks that are too small, and barely adequate power supplies.
With many of the 'low end' guitar amps, the electronics are the cheapest part of the amplifier, usually followed closely by the speaker. A replacement speaker can set you back a significant amount, and unless you have access to a woodworking workshop making the case isn't trivial. In these cases, replacing the amplifier makes a great deal of sense. For a fairly small outlay you can have an amplifier that will work reliably for many years. It will never have the big-name brand, but that should be secondary to the amp's sound. It may even make sense to keep only the cabinet and (perhaps) the power transformer, and replace everything else.
Contrary to what you might expect, the design of a good-sounding transistor guitar or bass amp isn't hard, but there are a few things that must be considered. For hi-fi, we are interested in a nice flat response from well below 20Hz to over 20kHz, but guitar and bass don't need any such thing. The lowest note on a guitar is 80Hz (close enough - bottom E is actually 82.4Hz if tuned to concert pitch), and extended bass doesn't sound good. Good guitar speakers will have little response above 5-7kHz or so, so there is no reason to have extended high frequency response.
Bass normally extends to 41.2Hz, but 5 and 6 string bass guitars get down to just over 30Hz. Guitar, bass and other plucked-string instruments typically have a predominant second harmonic. This means that the majority of the bass energy for the open bottom string is either ~60Hz or ~80Hz, and for guitar is ~160Hz. No-one ever designs instrument amps that deliberately remove the fundamental frequency though - this is left to the player, tone controls and external pedals. Needless to say, the speaker also plays a significant role - most 'combo' style guitar amps have an open back, and this reduces the bass response dramatically.
While the amp doesn't need wide frequency response, it will tend to get it automatically. This is the simple reality of transistor amps - you get wide bandwidth free. Even the vast majority of valve guitar and bass amps have a much wider frequency response than the player will ever use. On the other hand, few hi-fi manufacturers worry too much about the performance of their amps when driven into clipping, but this is the way many guitar amps are operated for much of the time. It is essential to use an output stage design that clips gracefully, and doesn't make any nasty noises in the process.
Guitar amps have a very hard life on the road, and it is guaranteed that they will be used under circumstances where no-one would normally expect electronic equipment to function. High ambient temperatures, weird and wonderful combinations of speaker boxes, speaker leads that get pulled out while the amp is playing at full volume - these are all common. Few amplifiers will withstand this kind of abuse, even though they are supposedly designed as guitar amps. The most common errors in both valve and transistor guitar amps are the result of penny-pinching, and (despite claims that you may hear) do not improve the 'tone' of the amp. The converse is also true - fixing the faults will not make the amp sound worse (often it will be a lot better), but reliability can often be improved dramatically.
As an example of a very conservative design, have a look at Project 27. This is an extremely popular design, and thousands have been built. Failure is almost unheard of because the amp is deliberately over-designed. The output transistors recommended are rated at 125W each, and there are two in parallel. The worst case dissipation is around half the total allowable transistor dissipation when used with the suggested supply.
While I could also show many examples of highly marginal designs (from the popular brands alluded to above), I will not do so. Suffice to say that IC power amp chips or a single pair of 125W Darlington output devices operated from 40V supplies will generally fail when pushed hard - especially if the heatsink is either marginal or far too small. Other designs are guaranteed to have poor clipping behaviour or may not be able to drive some speaker loads without making horrible noises. In general, most of the designs will sound alright when driven hard though - it is power supplies and/or thermal management that let them down.
When a commercial amp fails, it may be thought that it was a random event. In some cases you might be right. However, after the amp has been repaired several times with the same problem (typically a failed power amp), you could be excused for thinking that something must be wrong. If this is the case, there is little point blaming the repairer or repairing the power amplifier again. Sooner or later you know it will fail again, and if that happens to be right in the middle of a gig then you have every right to be unhappy.
Most IC power amplifiers have comprehensive internal protection, and it may be thought that these are ideal for guitar amps. Although basic over-current protection is helpful, severe protection schemes make a guitar amp pretty much useless. An amp that switches itself off or goes into thermal shutdown in the middle of a song is not useful - the old saying that "the show must go on" applies to the electronics as well as the performers.
So, if you have an amp that has failed more than once, or cuts out in the middle of a gig, what do you do? Repair isn't helpful, because technically the amp (and/or the IC) is doing exactly what was intended. The manufacturer obviously didn't understand the expectations of musicians and failed to ensure that the amp would continue to function under highly adverse conditions. You would think that established guitar amp makers would have learned all the lessons they need to make a reliable product, but alas, this doesn't seem to be the case. It must be said that some are very reliable indeed - not all have issues.
The most sensible option is to replace the amplifier module entirely. Many of my customers have done just that, and as noted above, Project 27A (the power amplifier) is well suited and has been used for just this purpose. Project 101 is another amp that has been used to replace existing power modules in commercial guitar and bass amps. For bass, Project 68 has been used - it is not recommended for guitar, because it is much too powerful. If you really do want ear-shattering volume on stage, then it's far better to use 2 or 3 smaller amps (around 100W) than one large one. At the very least you have redundant amps and will not be left playing air-guitar if one fails.
All of the ESP amps that have been used as replacement modules have provision for current feedback. This gives the amps inherent current limiting, and also gives a better sound for guitar and bass. The current feedback increases the output impedance of the amplifier, making it sound more like a valve amp, but much more reliable.
Regardless of which module is used, it is essential to provide a substantial heatsink and excellent thermal management. Particularly for stage equipment, it is important to keep all semiconductors at the lowest possible temperature to ensure reliability. Some commercial amps have barely enough heatsink to survive even at normal household ambient temperature. The chances of long-term survival on stage under hot lights is very slim for such designs.
In the majority of amp failures, the power transformer will survive, and it's important that the original supply voltages aren't exceeded. Reusing the transformer ensures this, but if it does need to be replaced, get one with the same output voltages. This keeps the amp's power the same and protects the loudspeaker from excess power. If the speaker has also failed then you can choose a replacement that can handle more power, but be certain that you actually need it! Guitar speakers are usually very sensitive (around 100dB/W/m is common), and they make a lot of noise with only a few watts.
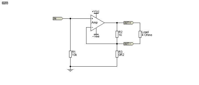
In the previous section, I mentioned 'current drive' and high output impedance. These two functions are the same thing, and are the result of using current feedback. This deserves more attention, because it is very common in transistor guitar amps - a little less so for bass amps. The speaker return current flows through a resistor, as shown below.

Figure 1 - Basic Current Feedback Scheme
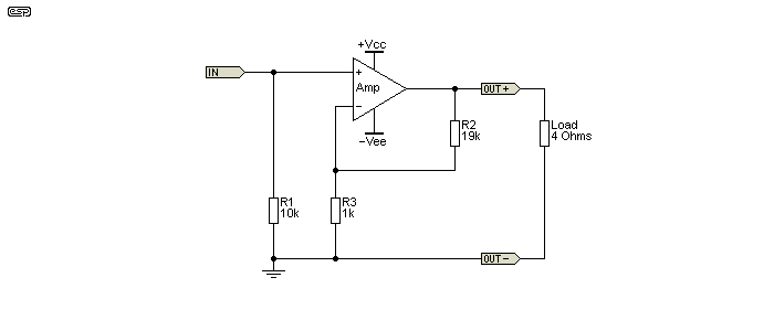
As shown, the speaker current is determined by the applied signal voltage. An input of 1V will cause 5A to flow in the load, regardless of the load impedance (up to a point!). In contrast, a conventional power amp is designed so that the speaker voltage is determined by the input voltage. This is shown in figure 2. If an input voltage of 1V is applied to the input, the speaker voltage will be 20V - this is a voltage gain of 20. This gain (and output voltage) will also cause the load current to be 5A, but only if the load is resistive. Loudspeakers have an impedance that changes from being inductive, capacitive or resistive, depending on the frequency applied.
In case you were wondering, R2 (1k resistor) across the speaker is so the amp won't be completely open loop with no speaker connected. With no speaker, the gain is nominally 5,000 but this will never be reached in practice, and a more realistic gain will be no more than 100 or so. This is a highly simplified diagram. As shown, the amp has gain down to DC, and that is a very bad idea for a guitar amp. The feedback network is always more complex to separate the AC and DC gain, and to limit the gain with no speaker to something 'sensible'. In practice, all guitar amps that feature high output impedance will use mixed feedback (both voltage and current feedback).

Figure 2 - Conventional Voltage Feedback Scheme
If the load is 4Ω, the two circuits above will give the same power. Assuming 1V RMS input, the power in the load will be ...
P = I² × R = 5² x 4 = 100W
P = V² / R = 20² / 4 = 100W
Both amps give exactly the same power into the load, but the current drive amp needs a tiny bit of extra voltage to compensate for the voltage lost across the 0.2Ω current sensing resistor. The power dissipated in R3 (current drive) will be 5W when the load has 100W. This is always the case - a certain amount of power is lost so we can monitor the current. Because the speaker's impedance varies widely with frequency, the small power loss will never be noticed.
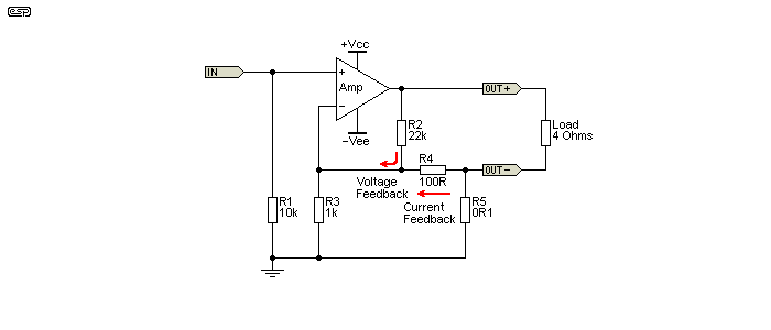
To understand the real difference between voltage and current drive, we need to look at the power developed as the load impedance varies. For this experiment, we will use an input signal of 0.1V, which will provide 2V across the load, and/or 0.5A through it. The mixed feedback case combines both voltage and current feedback, to give an output impedance of 8Ω. This is somewhat harder to define exactly without a fair amount of calculation, but we end up with an open circuit output voltage of 6V RMS.

Figure 3 - Mixed Feedback Scheme
Mixed feedback is shown above. There is voltage feedback provided by R2 and R3, but when there's no speaker attached the gain is influenced by R4. Gain with no speaker is about 240, and with a 4Ω load this falls to 38, because the voltage developed across R5 is part of the overall feedback network and increases the amount of feedback applied. At intermediate impedances the gain changes accordingly, so at 8Ω, the gain is 65. If the amp were designed for pure current feedback, the gain would double into an 8Ω load compared to that at 4Ω. By changing the value of R4, it becomes possible to modify the output impedance to anything you like. With all other values as shown, R4 needs to be around 260Ω for an 8Ω output impedance. This is an approximation - precision is not necessary, so 220Ω or 270Ω would work just as well.
| Load Impedance | Power - Zout = ∞ | Power - Zout = 0 | Power - Zout = 8Ω |
| 4 Ω | 1 W | 1 W | 1.0 W |
| 8 Ω | 2 W | 500 mW | 1.13 W |
| 16 Ω | 4 W | 250 mW | 1.0 W |
| 32 Ω | 8 W | 125 mW | 720 mW |
As you can see, when the impedance increases, the power from a traditional voltage amplifier will decrease. A current amp behaves exactly the opposite, and increases the voltage as the impedance rises so the current remains the same. Most guitar amps are configured to have an output impedance of somewhere between 4 and 100Ω. This might seem like a very large variance, but in reality it's not as audible as you might think. The mixed feedback system gives almost constant power to the load (roughly -3dB at 32Ω) for an amp with 8Ω output impedance. You can simply use a resistor in series with the load to increase the output impedance, but that wastes a lot of power. Using feedback is a much better method.
Despite claims to the contrary that you might hear, there is nothing to suggest that using a voltage amp with equalisation sounds any different from using a current amp and relying on the speaker impedance varying with frequency. Using a current amp has advantages though - the input voltage determines the speaker current, and the current does not change as impedance is reduced. This can save the amp from failure - at least in the short term.
Using the same input voltage as shown above, a voltage amp attempting to give 2V output will try to deliver 20A into a short circuit (assume a typical resistance of around 0.1Ω). A current amplifier configured as shown will deliver 0.5A into any impedance - including a shorted speaker lead. This adds a layer of protection that can make the difference between instantaneous amp failure or not. Current drive does not provide long-term protection, and if driven into a shorted lead for more than a few seconds the amp will probably fail.
Voltage drive means that the amp will try to produce the required output voltage into a short circuit, and without some form of protection the amp will usually fail almost instantly. Full 'load-line' or safe operating area protection is offered by some commercial designs, but it is imperative that it doesn't operate under any normal condition. This is an extremely difficult requirement for a guitar amp, because they are often driven extremely hard for much of the time.
The Project 27A power amp uses mixed mode feedback and operates largely in current drive (the decision is up to the constructor), and also has current limit protection circuits. P101 (MOSFET power amp) has provision for current feedback, as does P68.
As long as the power amp is driven into distortion, output transistor dissipation is actually very low. If the designer relies on this to select transistor power and heatsink size, disaster will surely follow. Guitarists commonly use pedals or master volume controls to get the required amount of 'grunge' but at reduced volume. It is entirely likely that the amplifier will be operated at the absolute worst possible case dissipation for long periods. Inadequate heatsinks or poor thermal design will result in a failed amplifier.
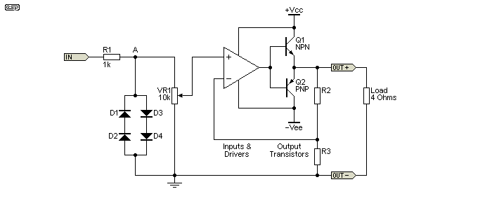
This topic is somewhat counter-intuitive, and as such deserves (demands?) some additional explanation. We need to look at power transistor dissipation under a variety of conditions, and I apologise in advance for the technical nature of the discussion. Unfortunately, any attempt at simplification would likely result in falsification, and the processes involved are not well understood - even by some 'professional' designers. The amplifier used for these simulations is shown below. Note that although an opamp symbol is used, this is actually an 'ideal' opamp, so has infinite voltage and current capability.
I mentioned earlier that guitar amp design is not hard, but unfortunately it is hard if the designer does not understand the consequences of installing something as simple as a master volume control, most commonly with a voltage limiting (clipping) circuit. It is entirely possible to double the average power stage dissipation, simply by the setting of the master volume. I know this might sound unlikely, but the following measurements show what happens.
For this exercise the load will be resistive, so is constant across the frequency range. This is done for the sake of simple explanation, as it gets complex very quickly if a real speaker load is used. The example amplifier has 35V supply rails - just right for a 100W/ 4Ω guitar amp. In both cases, the signal is clipped at exactly the input voltage required for full output. In the first case, the clipped signal is applied directly to the amp's input, and in the second it is attenuated to exactly half voltage (one quarter power - nominally 25W) with the master volume control.

Figure 4 - Test Amplifier For Dissipation Measurements
If the amp is driven to full output stage clipping with the band limited noise signal I used, output voltage (RMS) is 22.8V across the load. Average load power is 130W. Transistor dissipation is around 23.5W (average) for each device (one NPN and one PNP). When the master volume (VR1) is reduced to give half the output signal (12.8V), load power is reduced to 41W, but transistor dissipation rises to almost 29.5W per transistor. The guitarist is not to know that this is worse for the amp than driving it into clipping at full volume, and it is the responsibility of the designer and manufacturer to ensure that the transistors and heatsinks are up to the task.
Note that the amp is shown as a voltage amplifier, not a current amplifier. When the load is fixed and resistive, the performance of voltage and current amps is identical. However, current drive (or just increased output impedance) makes example calculations difficult with speaker loads because their impedance varies with frequency.

Figure 5 - Test Signal After Clipping Circuit (Point "A")
The input signal is such that the average level is shown above, and has moderately heavy clipping. The level was carefully adjusted so the output transistors were subjected to a power dissipation that I know is realistic from many years of working on and with guitar amps. This figure cannot be accurately specified though, because noise (used for the test) is random in nature ... even in the simulator. This is not changed much when a guitar is played - the signal voltage varies constantly, even just playing the same chord over and over.
Although 29W doesn't sound like a great deal, there are two transistors so the total into the heatsink is almost 60W. The transistor metal tab area is small and the total thermal resistance from junction to heatsink will usually be over 2°C/ Watt. The transistor's junction temperature will rise by at least 60°C above that of the heatsink! Naturally, if the heatsink is allowed to get hot, the transistors will quickly reach their thermal limit and failure is only a matter of time. If a heatsink has to get rid of 60W of heat without its temperature increasing dramatically, it has to be very large indeed. A heatsink with a thermal resistance of 0.5°C/Watt is physically rather large, but with 60W of heat being pumped in, the heatsink will operate at around 55°C ... but only if the ambient temperature on stage remains at 25°C! Not likely.
To understand exactly what is happening, we will use the same ±35V supplies that were used in the example above. If the amp is clipping, the only significant power dissipation occurs during transitions between positive and negative limits. The voltage across the transistors when turned fully on might be around 1V - this depends on the output stage topology. Current is close enough to the full supply voltage divided by load impedance, so we can determine power dissipation at maximum positive and negative excursions ...
I = V / R = 35 / 4 = 8.75 A
PTOT = V × I = 1 × 8.85 = 8.85 W
P = PTOT / 2 = 4.425 W (Each output transistor)
When the master volume level is reduced so that the output voltage swing is exactly half the supply voltage, there will be 17.5V across the load, so current is 4.375A ...
I = V / R = 17.5 / 4 = 4.375 A
PTOT = V × I = 17.5 × 4.375 = 75.56 W
P = PTOT / 2 = 37.78 W (Each output transistor)
Note that these are maximum worst case theoretical average values, based on a perfect squarewave. The actual average power will usually be more like that shown above with the simulated signal waveform, but it can get very close to the theoretical maximum if heavy overdrive is used.
Doubling the number of transistors is not just for extra safety, it is essential. There is no other way to keep the die temperature within allowable limits with the transistors typically used for guitar amps. For a great deal more on this topic, see the articles Semiconductor Safe Operating Area and Heatsinks.
Now consider a chip amp, operating from ±35V supplies and driving a 4Ω load. The IC dissipation could quite easily exceed 50W for extended periods of time. This may seem to be (almost) within ratings, but the combination of thermal resistance from junction to case, case to heatsink and heatsink to ambient air will nearly always conspire to cause overheating. Remember too that an amplifier driving a reactive load may have an instantaneous dissipation up to twice that developed when driving a resistive load. With any IC power amp, the hot bits are concentrated in a rather small area, which makes removing the heat harder than with larger discrete devices.
As a result, the IC will either shut down or fail. For example, the TDA7293 is a high power IC amplifier, and the maximum rated dissipation is 50W at a case temperature 70°C according to the data sheet. If operating a TDA7293 (or similar) as a guitar amp, there is simply no economical way to keep the case temperature at or below 70°C unless the supply voltage is reduced, resulting in a less impressive output power specification. The actual allowable continuous power dissipation is closer to 25W than the claimed 50W. If pushed to the maximum, failure is inevitable. Thermal shut-down is not helpful if it happens in the middle of a song in front of an audience. Total failure is (of course) even worse - especially if there is no spare amp.
Another popular IC power amp is the LM3886, although as far as I know only one major manufacturer uses it in a guitar amp. The data sheet claims that it can dissipate 125W, but a footnote states that this is at a case temperature of 25°C. Quite obviously, it is impossible to maintain the case at 25°C regardless of the size of the heatsink. The thermal resistance between semiconductor die, case and heatsink will be sufficient to reduce the real continuous power dissipation to perhaps 25W at best.
Smaller amplifiers are not immune either. Several amps (known and unknown brands) use the TDA2050, LM1875 or similar for typical output powers of 20-30W. At least one (but probably a great many) unknown Chinese made amp has a claimed output of 50W, but it produces only 20W. In reality, this is a good thing because the IC is hard pushed to produce even the lower power continuously. When the master volume is reduced we get the same problem as above, but now we have a device in a TO-220 package. The realistic absolute maximum continuous dissipation allowable in this package is around 10-15W. Above that, the case to heatsink thermal resistance will cause it to overheat. If allowed to dissipate 20W, the silicon die will be running at least 30°C above the case temperature! The case will be at least 30°C above the heatsink which will be perhaps another 30°C above ambient. So, at 30°C ambient, the die runs at 120°C. The same process applies for all amps of all sizes, and calculation isn't hard.
We will first estimate that the worst case ambient temperature could be as high as 35°C (not at all unreasonable on stage), and select a nice chunky heatsink with 0.5°C/W thermal resistance. If we are to dissipate up to 75W of heat, the heatsink temperature rise is 37.5°C for a 0.5°C/W heatsink. Add the ambient temperature, and we already have a heatsink temperature of 72.5°C. When the junction to case thermal resistance is considered, it turns out that the heatsink is too small. It is unlikely that the case to heatsink thermal resistance will be less than 1°C/W for any IC amplifier or even any single transistor - unless seriously over-specified. Add the same again for junction to case, giving a total of 2°C/W.
We haven't even really started and the design is starting to look like it may not be possible! If a single IC is used, it is impossible with the conditions described.
It may seem that you can't change the junction to heatsink thermal resistance by much, but you can, by using devices in parallel. This is simple with transistors, but not so easy with most IC amplifiers (for a variety of reasons). Assuming transistors shown in Figure 4 ... if you use two in parallel for the upper and lower output devices, the power is halved so the effective thermal resistance is halved. Power is halved because it's now shared by two transistors instead of just one. For convenience, assume a total thermal resistance (junction to heatsink) of 2°C/W and 50W average dissipation for the amplifier ...
One device (IC) - 50W dissipation, 2°C/W, 100°C rise
Two devices (Transistors, push-pull) - 25W dissipation (each), 2°C/W, 50°C rise
Four devices (Transistors, parallel push-pull) - 12.5W dissipation (each), 2°C/W, 25°C rise
For any given sized heatsink, the temperature rise of the transistor die is reduced with the paralleled transistors. It's apparent that the heatsink's thermal resistance has to be fairly low if the transistors are to be kept at a reasonable temperature. Remember that paralleling the transistors does not reduce the total power that must be dissipated, it can only reduce the thermal resistance between the die and the heatsink for each transistor. Two transistors dissipating 25W each is no different from one transistor dissipating 50W as far as the heatsink is concerned. However, it's apparent that using extra devices makes a big difference. If the effective thermal resistance of the output transistors is reduced, the heatsink can be smaller than otherwise. Now you know why the Project 27 power amplifier uses four output transistors.
Since we really do need the lowest possible thermal resistance between the transistor or IC case and the heatsink, the mounting materials are critical. Thin mica, Kapton or aluminium oxide insulating washers (all with thermal grease) are the only options that will give a low enough case-heatsink thermal resistance - silicone pads should never be used where high dissipation is expected.
It's also worth pointing out that people tend to think that 'ambient temperature' means the temperature they feel. Not so! For electronic equipment, its ambient temperature is the air temperature in the immediate vicinity of the gear itself. In some cases, it will be influenced by the hottest part(s), an important consideration around valve amplifiers. For a heatsink, the ambient temperature is that of the air which surrounds the heatsink itself, and may be considerably higher than the surrounding air if ventilation is inadequate.
It should now be obvious that ...
In general, the maximum case temperature of any transistor or IC power amp should not exceed 60°C. It is certainly possible to run devices hotter than this, but doing so reduces our safety margin and increases the likelihood of failure. Remember that the semiconductor die will be much hotter than the case - this information can be obtained from the device datasheet. It is essential to work out if the design is viable under realistic worst case conditions.
In the above, it has been assumed that the amp will be playing continuously and at worst-case conditions. This could happen, but some pragmatism is needed because we would otherwise create an insoluble problem. Guitarists usually don't just thrash the living daylights out of the guitar for hours on end without ever stopping. Because there will be gaps, breaks between songs, quieter bits (well, maybe) and other things that reduce the average power dissipation, we can safely assume a slightly less irksome final design.
Using a fan dramatically increases the thermal efficiency of a heatsink. However, the fan, any filter, and the heatsink also need to be cleaned regularly. This is rarely done where fans are fitted, so failure or over temperature cutout are likely. A fan is not a panacea though - if the heatsink is too small, then it's too small, and the fan will only postpone the inevitable. In some chassis, the ability for fresh (hopefully cooler) air to enter the chassis and hot air to exit easily is sub-optimal. All that happens is the air inside the chassis gets hotter and hotter, as does the heatsink. The following photo shows just how badly things can go wrong when a completely inadequate power stage (in all respects) fails.

Figure 6 - Power Amplifier Board From Popular Guitar Amp [1]
I won't say what brand of amp this is from, but some will recognise it instantly. It has every problem I've referred to in this article - the use of a power amplifier IC and heatsink that is clearly far too small. It is obvious from the photo that it has failed in spectacular fashion (see the badly burnt section of PCB). These modules apparently use a fan, and the fan was supposedly 'upgraded' from a 'very thin and inefficient' unit to something a bit better. Clearly this was rather pointless, as the heatsink is simply too small, fan or no fan. There is absolutely nothing about this arrangement that I would consider even approaches a professional level - despite the big brand name.
An Internet search reveals that this particular amp is renowned for failures, but additional searches demonstrate that it is by no means alone. Unfortunately, for as long as guitar amps have been made, there have been reliability issues. There is no evidence that any major manufacturer has done much to fix the problems or even acknowledge their existence in many cases, although some custom or 'boutique' amps might be better if they are designed properly.
I have suggested that the P27A power amp is a good solution for guitar and low power bass. It uses two transistors per side, so maximum dissipation for each device under worst case conditions is 18.75W. I always recommend that Kapton film is used as an insulator, along with thermal grease applied carefully. This can result in a thermal resistance of ~0.5°C/W for each transistor, limiting the case temperature rise to less than 10°C per device.
If we allow for a maximum case temperature of 60°C, the heatsink will operate at 50°C under worst case conditions. Allowing the same 35°C ambient as before, the temperature differential between heatsink and ambient air is 15°C. The heatsink needs to be 0.2°C/W to allow continuous worst case operation at the maximum likely ambient temperature.
While this would be really nice, it is quite impractical and far too expensive. In reality, and considering that there will always be periods of lower power and even no power at all, a heatsink of around 0.5°C/W is generally quite sufficient. This is most certainly not a small heatsink though, and is much larger than you might expect to find in most commercial 100W guitar amps. The addition of a fan is very worthwhile. Yes, fans are noisy, but I can guarantee that you won't hear the fan above a 100W guitar amp being pushed hard. Any fan should be thermo-controlled, so it only comes on if it's needed. Including a fan doesn't mean that the heatsink can be reduced to almost nothing though - that defeats the whole purpose.
A heatsink of 0.5°C/W is large, but it's very easy to incorporate into virtually any guitar amp. The size is fixed by the speakers, although convention also plays a part. There is absolutely no reason at all to skimp on the heatsink to the extent that's become common, but we know that it's done to reduce cost. If it also reduces reliability to the extent that the amp becomes virtually useless, then the cost reduction is of no consequence - people will recommend to others that they don't touch that brand/model and much bad karma is released.
It's not at all uncommon for a final design to be over-rationalised to the point where it becomes an abomination from a technical perspective. There are several commercial guitar amps that for all intents and purposes have no heatsink at all. Riveting a power amp IC to a steel chassis does not constitute a heatsink, nor does a small bit of aluminium angle attached to the output device(s).
This is not a new problem - many years ago I was the repair agent for a brand of (decidedly flakey) guitar amps in Australia. The first batch kept failing, and I told the manufacturer that the heatsink was far too small and that riveting it to a steel chassis did nothing useful. They denied it - "the amp and heatsink were designed by a professional engineer", I was told. I pointed out that he was a pretty useless 'engineer' if he couldn't get a heatsink right, and they denied that too.
There were also other unrelated problems with the amp, which rapidly gained a poor reputation and died quietly in the market after only a couple of years.
Despite the claims about their 'engineer' having got the heatsink 'right' the first time, the next batch of amps had the same (and still woefully inadequate) heatsink, but now it was separated from the steel chassis with spacers to get some airflow. I told them again that the heatsink was still far too small, and of course they denied it (again). Meanwhile, amps were failing at regular intervals (I think you can guess why). I was eventually deemed 'persona non grata' by the maker because I had the temerity to tell an owner exactly why his amp kept blowing up, and this suited me fine. I had no great desire to keep arguing with idiots who couldn't understand that the design was fatally flawed. It could have been fixed, but the pig-headed attitude of the people running the company wasn't going to let that happen. A short length of 3mm thick aluminium angle does not constitute a satisfactory heatsink for a 100W amp, regardless of what any so-called engineer says.
Many guitar amps these days are classified as 'modelling' amps (sometimes referred to as 'profiling' or 'virtual'), which allow the user to select the characteristics of many famous (or infamous) amps that have been in use since the 1960s. Pretty much without exception, these use digital techniques, mainly relying on a DSP (digital signal processor) to adjust the many different responses that are made available. Effects such as reverb, tremolo, and (less commonly) vibrato are common, and some also allow the user to select different speaker 'tone' and breakup effects. The DSP is generally configured and controlled my a microprocessor or microcontroller, which in some cases might also perform some limited DSP functions itself. The microcontroller must be programmed of course, and only the amp manufacturer will have the source code.
While undoubtedly very capable, there's actually a hidden 'gotcha' lurking within. I have customers who have experienced this, and usually it means the amp is scrapped! The problem? It's in the digital subsystems themselves, and is created by the IC makers. A great many ICs have a rather short manufacturing life, which in some cases might only amount to a single production run. Once all the ICs that were made have been sold, that is it. No-one thinks twice about 40 year old amplifiers, but 2 year old ICs can easily be utterly unobtainable.
Once it's no longer possible to get a replacement circuit board (almost all digital systems use SMD (surface mount devices) pretty much exclusively, and the individual parts are generally not offered for sale. If the DSP or microcontroller fails, the amp is a large paperweight. There is almost never any way to get it working again unless the failure is a common part such as a voltage regulator or a simple logic IC. Even if a pot (or rotary encoder) fails, it might not be possible to get a replacement that will fit if it's a bit out of the ordinary. A broken pot (not at all uncommon) may signal the end of the amplifier, especially if the PCB is damaged. I've sold P27B preamp boards to customers who would otherwise have to throw away the entire amp.
There are many other specialised parts that can render a 'digital' amplifier uneconomical or impossible to fix. Of these, the LCD (liquid crystal display) often used to tell the user about the current settings may be unique, so a failure can render the amp unusable. There will always be comparatively 'simple' faults that can be fixed by your local amp repairer (provided s/he's skilled enough), but many 'traditional' repairers will shy well away from boards covered in SMD parts. Electrolytic capacitors aren't reliable, and doubly so for many SMD versions. While these are (in theory) an 'easy fix', it doesn't always work out that way.
Even (new) valve amps aren't immune to the influx of surface mount parts and modelling preamps. Most are conventional, but some seem to think that the more bells and whistles they include, the better for everyone. In general, this is a particularly bad idea unless effective precautions are taken to minimise heat transfer between the valves and digital circuitry. Valve amps have traditionally been (mostly) fairly easy to work on, but stacked digital boards and many multi-pin inter-connectors can wreak havoc on reliability and serviceability.
The issues mentioned here are ones that you generally do not find on review sites or in comments from users. It's expected that there will be few failures during the first year or so (i.e. the warranty period), and if the amp fails under warranty it will often be replaced with a new one. Once the warranty has expired, you may be left with a relatively costly junk box. If the parts (usually complete circuit boards for anything digital) can't be obtained, then the amp is scrap. It may be possible to keep the cabinet, speaker, chassis and power supply and rebuild it, but of course the modelling functions are no more.
Bear in mind that just one ten-cent part failure may be enough to kill the entire amp. With a densely packed board covered in SMD parts, finding that one faulty part can be close to impossible, even if you have the schematics. These are often impossible to obtain unless one is a registered repairer for the manufacturer. In general, SMD boards are not made with any intention that they will ever be repaired. If someone can fix one it's a bonus, but that's not the normal process.
I have made this comment in several articles, but when it comes to power amps, there is good reason to say it again ... There is no such thing as a heatsink that's too big. While an overly large heatsink may well pass the point of diminishing returns and give no extra benefit due to its excess size, it does no harm to the semiconductors. The trick is to use a heatsink that provides enough thermal dissipation to ensure the reliability of the output stage. Saving money during manufacture only to have multiple after sale warranty claims is not good business practice.
People all over the world are either having guitar amps repaired or repairing them themselves on a regular basis. One of the great advantages of 'solid state' transistor amps is that they should be vastly more reliable than valve amps, not less reliable. When manufacturers skimp on heatsinks or think they can get away with IC power amps, the customer suffers. If the maker is a no-name brand from somewhere in Asia then there is no great expectation, but if the maker is well known and has been building guitar amps for over 40 years, you have every right to expect that they'd finally get it right.
You might also think that a German brand (albeit made in China) should be on top of things, but no, you'd be wrong there too. It doesn't matter if the brand name is based in the UK, US, Europe or elsewhere, inadequate heatsinks and/or poor design choices deliver unreliable amplifiers to a largely unsuspecting buying public. Many of these amps will only be used in a small home studio or for practice, and may last almost forever. This is not the case if they are expected to work on stage, night after night, under generally adverse conditions. Depending on the player's style, some amps will give acceptable service, while others give nothing but trouble.
Of all the brands, there is one US maker who seems to generally get most things more or less right. There have been some spectacular blunders with early valve amps and some of the re-issues, and the continued use of completely unshielded pickups and wiring inside many of their guitars is a constant source of irritation. However, they do seem to enjoy comparatively better overall reliability than many of the others, but there will still be exceptions. Many of their transistor amps are borderline IMO, but don't often fail - mainly because modern power transistors are extremely rugged and regularly outperform their datasheet maximum ratings and published safe operating area.
Unfortunately, the lessons of old rarely seem to make it through to the present, and guitar amp makers (whether valve [vacuum tube] or transistor) continue to produce amplifiers that have inbuilt flaws that should not exist. There is a consistent flow of guitar amps being repaired to keep technicians all over the world busy. I have no desire to see them put out of work, but the senseless repetition of repairing faults that should not have existed in the first place is not productive.
For some reason, people seem to think that if a certain sized heatsink and fan is fine for one of today's high speed microprocessors (as used in your PC), then that's all that's needed for a power amp too. Not so! A processor may dissipate a considerable amount of power, but it never has to cope with comparatively high voltages or reactive loudspeaker loads. The dissipated power is fairly steady, and always at very low voltages (most micros these days run on only 3.3V and some use even less). There is no comparison between the two, and to imagine that there is any similarity whatsoever is to invite trouble. The above photo is ample evidence of this line of thought and the end result.
Ultimately, if you want a really reliable guitar amp, you'll have to build it yourself. Naturally I suggest the P27 preamp and power amp, but other combinations can also give good results provided the final design is over-engineered to at least the same degree is the P27A power amp. I know from many of my readers that P27A power amps have been retro-fitted into all sorts of guitar amps after their owners got sick and tired of constant failures. I know from personal experience just how hard the amp is to kill - it's possible, but you really have to work at it.
Modelling amps are often very tempting, but beware of the potential pitfalls. You may get one that lasts close to forever, but equally, you may get one that fails catastrophically a year after the warranty runs out, and parts are no longer available.
No references were used while compiling this article, the information is from my own accumulated knowledge and other articles already on the ESP website. However, this has been augmented by information from friends who service guitar (and other amps) and the article was prompted by readers who contacted me about replacement power amplifier modules for commercial guitar amps that kept failing. There is one exception ...